IC PWM Power Supply: A Comprehensive Guide

M.Maidsafe 126 views
IC PWM Power Supply: A Comprehensive Guide

IC PWM Power Supply: A Comprehensive Guide

Hey guys! Today, we're diving deep into the world of IC PWM power supplies . You've probably heard the term 'PWM' thrown around a lot, especially when it comes to power electronics. But what exactly is it, and why is it so crucial in modern power supply design? Well, buckle up, because we're going to break it all down for you, making sure you get a solid understanding of how these awesome little circuits work and why they're a game-changer. We'll cover the fundamentals, explore their benefits, and even touch upon some common applications. So, if you're curious about the magic behind efficient power conversion, you're in the right place! We're going to explore the core concepts of Pulse Width Modulation (PWM) and how Integrated Circuits (ICs) make it all happen in a compact and efficient way. Get ready to demystify the technology that powers so many of our gadgets and systems.

Table of Contents

    What Exactly is PWM?

    Alright, let's start with the basics, guys. PWM stands for Pulse Width Modulation , and at its heart, it's a clever technique used to control the amount of power delivered to a device by switching the power on and off very rapidly. Think of it like a light dimmer switch, but instead of just making the light dimmer, it's all about the timing of those 'on' and 'off' pulses. The key idea here is that by varying the width of these pulses – that is, how long the power is 'on' versus how long it's 'off' within a fixed period – we can effectively control the average voltage or current supplied. If the 'on' time is longer, the device gets more power; if it's shorter, it gets less. This is super efficient because when the switch is 'off', no power is being consumed, and when it's 'on', it's typically running at full voltage, minimizing energy loss that would occur with a linear regulator that constantly dissipates power as heat. This digital-like control mechanism is what makes PWM so powerful and widely adopted in various electronic applications. We're talking about efficiency levels that linear regulators can only dream of! The rapid switching is so fast that to the connected device, it often appears as if it's receiving a steady, adjusted voltage or current, even though it's actually a series of pulses. This illusion is the magic of PWM.

    How Integrated Circuits (ICs) Enable PWM Power Supplies

    Now, let's talk about the 'IC' part of IC PWM power supplies . Integrated Circuits, or ICs, are the miniature electronic brains that make all this sophisticated control possible in a tiny package. Before ICs, implementing PWM circuits was much more complex, requiring numerous discrete components like transistors, resistors, and capacitors. However, modern ICs consolidate all these functions onto a single silicon chip. These specialized PWM controller ICs are designed to generate the precise switching signals needed for PWM operation. They typically include components like an oscillator to set the switching frequency, a comparator to compare a reference voltage with a feedback signal, and output drivers to switch the power transistors. The beauty of using an IC is that it offers incredible precision, reliability, and a significantly smaller footprint compared to older, discrete designs. This miniaturization is a huge win for product designers, allowing for smaller, lighter, and more power-dense devices. The IC handles the complex calculations and rapid switching in real-time, ensuring the power supply operates efficiently and stably. Furthermore, many PWM controller ICs come with built-in protection features like over-current, over-voltage, and thermal shutdown, adding an extra layer of safety and robustness to the power supply. Guys, it's like having a super-smart, tiny engineer constantly monitoring and adjusting the power flow to perfection!

    The Undeniable Benefits of Using PWM Power Supplies

    So, why are PWM power supplies so popular? The benefits are pretty compelling, guys. Firstly, and perhaps most importantly, is their exceptional efficiency . Unlike linear power supplies, which dissipate excess voltage as heat (leading to wasted energy), PWM power supplies operate by switching components on and off. This means they spend most of their time either fully on or fully off, significantly reducing power loss and heat generation. This high efficiency translates directly into lower electricity bills and less need for bulky heat sinks, making devices smaller and lighter. Secondly, PWM power supplies offer excellent voltage regulation . They can maintain a stable output voltage even when the input voltage fluctuates or the load demand changes. This is crucial for sensitive electronic components that require a consistent power source to operate correctly. The feedback mechanisms within the PWM controller IC constantly adjust the pulse width to keep the output voltage right where it needs to be. Thirdly, the compact size and light weight are major advantages, largely thanks to the integration of PWM controllers into ICs. This makes them ideal for portable devices, embedded systems, and applications where space is at a premium. Think about your smartphone charger or the power brick for your laptop – they're small and light because of efficient PWM technology. Finally, PWM power supplies are incredibly versatile . They can be designed to provide a wide range of output voltages and currents, and they can be adapted for various applications, from simple battery chargers to complex industrial power systems. The ability to finely tune the output power by adjusting the duty cycle (the ratio of on-time to the total period) makes them highly flexible for different needs. This combination of efficiency, regulation, size, and versatility makes PWM the go-to technology for power conversion in today's electronic landscape.

    Key Components of an IC PWM Power Supply

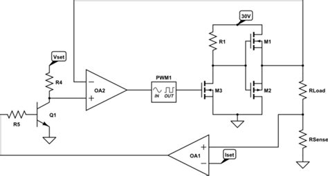
    To truly understand IC PWM power supplies , it's helpful to know the key players involved in making them tick. At the core, you have the PWM Controller IC itself. This is the 'brain' of the operation, responsible for generating the control signals. It typically takes an input voltage, compares it to a reference voltage (often derived from the output via a feedback loop), and adjusts the pulse width of its output signal accordingly. Next up are the power switches , usually MOSFETs or IGBTs. These are the workhorses that rapidly turn the power on and off, controlled by the PWM IC. Their speed and ability to handle high currents and voltages are critical for the efficiency of the power supply. Then we have the inductor and capacitor components. These are essential for filtering and energy storage. The inductor smooths out the rapid switching pulses, helping to create a more stable DC output, while capacitors further filter the output and can also store energy. Together, they help to convert the chopped-up power from the switches into a smooth, usable DC voltage. A transformer might also be present, especially in AC-to-DC converters, to step the voltage up or down and provide isolation. Finally, there's the feedback network . This is a crucial part of the system that monitors the output voltage and feeds that information back to the PWM controller. This feedback loop allows the controller to make real-time adjustments to the pulse width, ensuring the output voltage remains stable despite changes in input voltage or load. Guys, these components work in perfect harmony, orchestrated by the PWM controller IC, to deliver efficient and stable power.

    Common Applications of PWM Power Supplies

    The versatility of IC PWM power supplies means they are found everywhere, guys! One of the most common applications is in AC-to-DC converters , like the power adapters for your laptops, phones, and other electronics. They take the high-voltage AC from the wall outlet, convert it to a lower DC voltage efficiently, and provide the stable power your devices need. Think about your gaming console's power brick or the adapter for your TV – chances are, it's using PWM technology. Another huge area is DC-DC converters , also known as buck (step-down) or boost (step-up) converters. These are essential for adjusting voltage levels within electronic devices. For instance, a smartphone uses various voltage levels for different components, and DC-DC converters powered by PWM ICs handle this efficiently. They are also critical in electric vehicles, where they manage the power flow from the battery to various systems and the motor. You'll also find PWM power supplies in LED lighting . PWM is an excellent way to dim LEDs. By rapidly switching the LED on and off, the perceived brightness can be controlled without significant loss of efficiency, unlike analog dimming methods. This is why many modern LED bulbs and fixtures use PWM for dimming capabilities. Furthermore, they are used in motor control applications. By varying the duty cycle of the PWM signal, the speed of DC motors can be precisely controlled, offering smooth and efficient operation in everything from small fans to industrial machinery. The ability to efficiently manage power and control output makes PWM indispensable across a vast range of industries and consumer products. It's truly the backbone of modern power management!

    Designing and Troubleshooting Your PWM Power Supply

    Getting into the nitty-gritty of designing and troubleshooting IC PWM power supplies can seem daunting, but it's totally manageable with the right approach, guys. When designing, you'll need to select the right PWM controller IC based on your voltage, current, and efficiency requirements. Datasheets are your best friends here; they’ll guide you on component selection, layout considerations, and expected performance. Pay close attention to the switching frequency, as it impacts the size of your passive components (inductors and capacitors) and overall efficiency. Higher frequencies generally allow for smaller components but can lead to increased switching losses. Proper PCB layout is also paramount; keep high-current switching loops short and minimize noise coupling. For troubleshooting, start with the basics: check your input voltage, verify all connections, and inspect for any visible damage like burnt components. If the output voltage is incorrect or unstable, the issue often lies within the feedback loop or the power switching stage. Check the feedback resistors for correct values and ensure the compensation network is properly designed. Listen for any unusual buzzing sounds, which might indicate component stress or oscillation. Using an oscilloscope is invaluable for observing the PWM signal, checking its duty cycle, and examining the output ripple. Look for signs of over-current protection tripping or thermal shutdown issues, which point to problems with the load or the power components themselves. Remember, patience and a systematic approach are key when diagnosing problems. Don't be afraid to consult application notes and design tools provided by IC manufacturers; they often have troubleshooting guides and reference designs that can save you a lot of headaches. It’s all about understanding the flow of power and how the control loop is supposed to behave.

    The Future of PWM Power Supplies

    Looking ahead, the evolution of IC PWM power supplies is nothing short of exciting, guys! We're seeing continuous advancements in semiconductor technology that are pushing the boundaries of efficiency, power density, and performance. Expect to see even smaller and more integrated solutions, with controllers and power switches being combined into single modules, further reducing size and improving thermal management. GaN (Gallium Nitride) and SiC (Silicon Carbide) wide-bandgap semiconductors are revolutionizing power electronics, enabling much higher switching frequencies and operating temperatures than traditional silicon. This means power supplies can become dramatically smaller, lighter, and more efficient. Imagine phone chargers that are tiny enough to fit on a keychain, or power supplies for data centers that take up a fraction of the space they do today! Furthermore, the integration of digital control and smart features is becoming increasingly important. Future PWM controllers will likely incorporate more advanced monitoring, diagnostic capabilities, and adaptive control algorithms to optimize performance in real-time under varying conditions. This could lead to enhanced reliability, reduced energy consumption, and new functionalities like remote management and predictive maintenance. The drive towards higher power conversion efficiency will continue, fueled by environmental concerns and the desire to reduce energy waste. Expect to see even lower losses in switching and conduction, pushing efficiencies closer to theoretical limits. In essence, the future of PWM power supplies is about making them smarter, smaller, more powerful, and incredibly efficient, continuing to enable innovation across all sectors of technology.