IDSA's 2022 Febrile Neutropenia Guidelines: A Quick Guide

M.Maidsafe 136 views
IDSA's 2022 Febrile Neutropenia Guidelines: A Quick Guide

IDSA’s 2022 Febrile Neutropenia Guidelines: A Quick Guide

What’s up, everyone! Today, we’re diving deep into something super important for healthcare pros: the IDSA guidelines for febrile neutropenia in 2022 . You know, those times when a patient has a fever and a dangerously low neutrophil count? It’s a serious situation, and having clear, up-to-date guidelines is crucial for giving the best care. The Infectious Diseases Society of America (IDSA) dropped these updated recommendations, and we’re gonna break them down so you can get a solid grasp on them. Whether you’re a seasoned doctor, a nurse, or a medical student trying to wrap your head around this, this guide is for you. We’ll cover the key aspects, from risk stratification to treatment strategies, so you can feel more confident when facing a patient with febrile neutropenia. Let’s get started and make sure we’re all on the same page with these vital febrile neutropenia guidelines !

Understanding Febrile Neutropenia: The Basics You Need to Know

Alright guys, let’s start with the absolute must-knows about febrile neutropenia . So, what exactly is it? Basically, it’s a medical emergency characterized by two main things: a fever (usually a temperature of 100.4°F or 38°C or higher) and neutropenia. Neutropenia is a condition where your neutrophil count – a type of white blood cell that’s super important for fighting off bacterial and fungal infections – drops significantly low. Think of neutrophils as your body’s frontline soldiers against germs. When they’re low, your immune system is seriously compromised, making you incredibly vulnerable to infections. This condition often pops up in patients undergoing chemotherapy or other treatments that suppress the bone marrow, where these crucial cells are made. The IDSA guidelines 2022 really emphasize the urgency of this situation because infections can spread rapidly and become life-threatening very quickly in these immunocompromised individuals. We’re talking about a situation where a simple infection could quickly escalate into sepsis, a condition that can lead to organ failure and death. So, recognizing the signs and acting fast is absolutely paramount. It’s not just about a fever; it’s about the absence of your body’s main defense against invaders. This vulnerability is why these febrile neutropenia guidelines are so critical. They provide a roadmap for healthcare providers to assess risk, diagnose, and treat patients promptly and effectively, minimizing the chances of severe complications. Understanding these foundational concepts is the first step in navigating the complexities of managing febrile neutropenia, ensuring that every patient receives the timely and appropriate care they desperately need.

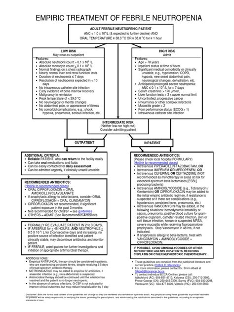
Who’s at Risk? Identifying High-Risk Patients for Prompt Intervention

Now, let’s talk about who needs our eagle eyes the most when it comes to febrile neutropenia . The IDSA guidelines 2022 really hone in on risk stratification because, let’s be real, not all patients with fever and low neutrophils are created equal. Some are going to have a much tougher time than others. We need to identify those at high risk for serious complications and infections, because they need more aggressive management, like immediate hospitalization and broad-spectrum antibiotics. So, what makes someone high-risk according to these latest guidelines? A few key factors come into play. First off, the degree and duration of neutropenia are huge. If a patient has a very low neutrophil count (like absolute neutrophil count or ANC < 100 cells/mL) and it’s expected to last for more than seven days, that’s a major red flag. We’re talking about prolonged profound neutropenia, which leaves the body wide open for infections. The type of cancer a patient has also matters. Hematologic malignancies (like leukemia or lymphoma) generally confer a higher risk compared to solid tumors, especially if the patient is undergoing intensive induction chemotherapy. Also, consider the patient’s overall medical status. Are they elderly? Do they have significant comorbidities like diabetes, heart failure, or kidney disease? Any of these can make it harder for their body to fight off an infection and recover. The IDSA guidelines also point to things like mucositis (painful inflammation and sores in the mouth and digestive tract), hypotension (low blood pressure), and whether the patient has any other signs of infection beyond just the fever. Basically, if a patient has multiple risk factors – profound and prolonged neutropenia, a serious underlying condition, and other signs of illness – they should be considered high-risk. This isn’t just about checking boxes, guys; it’s about making critical decisions that can literally save lives. Prompt identification of these high-risk individuals allows for immediate initiation of life-saving interventions, which is the cornerstone of effective febrile neutropenia management.

Okay, so we’ve identified a patient who’s potentially in trouble with febrile neutropenia . What do the IDSA guidelines 2022 tell us to do next? This is where the rubber meets the road, and prompt, appropriate treatment is absolutely key. The overarching principle here is to start broad-spectrum antibiotics immediately . We’re talking within one hour of recognition, guys. Don’t wait! The goal is to cover the most likely bacterial pathogens that could be causing the infection, because in a neutropenic patient, things can go south fast . The IDSA guidelines recommend an empiric IV antibiotic regimen that provides broad coverage, usually targeting Gram-positive and Gram-negative bacteria. Common choices often include agents like piperacillin-tazobactam, cefepime, or meropenem. The choice might depend on local resistance patterns and the patient’s specific clinical picture, like any allergies or previous infections. Importantly, these antibiotics are given intravenously, ensuring they get into the bloodstream quickly and effectively. For high-risk patients, which we discussed earlier, the guidelines also strongly recommend the use of empiric antifungal therapy if the neutropenia is expected to last longer than seven days or if the patient doesn’t improve after several days of antibiotics. Why? Because fungi can also cause serious, life-threatening infections in these vulnerable individuals. Viral coverage might also be considered in certain situations. Another critical point the febrile neutropenia guidelines make is the importance of monitoring the patient closely. This means frequent vital signs, assessing for signs of organ dysfunction, and potentially repeating blood cultures to see if the initial antibiotics are working or if new organisms have appeared. Adjusting the antibiotic regimen based on the patient’s response, culture results, and any new clinical developments is a dynamic process. The IDSA guidelines also touch upon granulocyte-colony stimulating factors (G-CSF), which can help boost neutrophil recovery, but their use is typically reserved for specific situations and not given routinely to everyone. The main takeaway here is speed and breadth of coverage. We need to hit hard and early with the right medications to give these patients the best fighting chance against overwhelming infection.

Empiric Antibiotic Therapy: Your First Line of Defense

Let’s zoom in on the cornerstone of managing febrile neutropenia : empiric antibiotic therapy. The IDSA guidelines 2022 stress that this isn’t a ‘wait and see’ situation. As soon as febrile neutropenia is suspected, especially in high-risk individuals, you need to get those broad-spectrum IV antibiotics going within that crucial first hour. Think of it as deploying your emergency response team the moment an alarm sounds. The primary goal is to cover the most common and dangerous bacterial culprits that thrive when neutrophil counts are low. These often include Gram-positive and Gram-negative bacteria. The IDSA guidelines suggest specific regimens that offer this broad coverage. Examples include monotherapy with piperacillin-tazobactam, cefepime, or a carbapenem like meropenem or imipenem-cilastatin. Sometimes, a combination therapy might be considered, but monotherapy is often preferred if it provides adequate coverage, to reduce the risk of certain side effects and resistance. The choice of agent can be influenced by several factors. Local resistance patterns are huge – what bugs are common and resistant in your hospital or community? Patient factors are also key: do they have allergies to certain antibiotics? Have they recently received specific antibiotics that might select for resistant organisms? Are there signs of infection in a particular area, like pneumonia or a skin infection, that might suggest a specific pathogen? The febrile neutropenia guidelines also highlight the importance of IV administration for rapid and reliable drug delivery. Oral antibiotics are generally not recommended for initial treatment of high-risk patients due to concerns about absorption and efficacy. Continuous infusion of certain beta-lactam antibiotics might also be considered to maintain adequate drug levels. The duration of antibiotic therapy is usually guided by the resolution of fever and the recovery of neutrophil counts. Typically, antibiotics are continued until the patient is afebrile for at least 48 hours and the ANC has recovered to a safe level (often > 500 cells/mL and rising). This careful, evidence-based approach to empiric antibiotics is what can make the difference between a manageable infection and a life-threatening crisis for patients with febrile neutropenia .

Antifungal and Antiviral Considerations: When Broad Spectrum Isn’t Enough

So, you’ve started your broad-spectrum antibiotics, but what happens next, especially if things aren’t improving or the neutropenia is sticking around? This is where the IDSA guidelines 2022 bring in the crucial considerations for antifungal and antiviral therapies in febrile neutropenia . Remember, guys, when your body’s neutrophil army is depleted, other types of microbes, like fungi and viruses, can also sneak in and cause serious trouble. The guidelines really emphasize that if a high-risk patient remains febrile despite 4-7 days of appropriate broad-spectrum antibacterial therapy, or if their neutropenia is expected to last for more than 7 days, it’s time to think about adding empiric antifungal coverage. This is a critical step because invasive fungal infections, such as invasive candidiasis or aspergillosis, can be devastating in this population. The choice of antifungal agent will depend on the patient’s risk factors, local epidemiology of fungal infections, and previous antifungal exposure. Commonly used empiric antifungals include echinocandins (like caspofungin), triazoles (like voriconazole or posaconazole), or amphotericin B formulations. The IDSA guidelines provide guidance on selecting the initial agent. Antiviral therapy might also be needed. Patients with a history of herpes simplex virus (HSV) or varicella-zoster virus (VZV) reactivation, or those who develop specific symptoms suggestive of viral infection, may require empiric antiviral treatment, often with agents like acyclovir or ganciclovir. Cytomegalovirus (CMV) is another concern, and diagnostic testing might be indicated if CMV infection is suspected. The guidelines also highlight the importance of diagnosing infections whenever possible. This means actively looking for the source of fever and infection through imaging studies, cultures (blood, urine, sputum, etc.), and other diagnostic tests. While empiric therapy is essential, it should ideally be tailored once a specific pathogen is identified. Managing febrile neutropenia is a complex dance, and these febrile neutropenia guidelines help us navigate the potential for a wider range of opportunistic infections beyond just bacteria. Being prepared to add antifungals and antivirals when indicated is a key part of providing comprehensive care.

Prophylaxis and Prevention: Stopping Febrile Neutropenia Before It Starts

We’ve talked a lot about treating febrile neutropenia , but what about preventing it in the first place? The IDSA guidelines 2022 also offer valuable insights into prophylaxis and prevention strategies. This is super important because preventing febrile neutropenia is always better than dealing with its complications. One of the major advances in this area has been the use of granulocyte-colony stimulating factors (G-CSF) . These are medications that stimulate the bone marrow to produce more neutrophils. They are often given to patients who are at high risk of developing prolonged and profound neutropenia due to chemotherapy. By boosting neutrophil counts, G-CSF can significantly reduce the risk and duration of neutropenia, thereby lowering the incidence of febrile neutropenia and its associated infections. The IDSA guidelines provide specific recommendations on when to use G-CSF, which patients are most likely to benefit, and the optimal timing and dosage. Generally, they are recommended for patients receiving chemotherapy regimens known to cause a high risk of febrile neutropenia (often defined as >20% risk). Beyond G-CSF, prophylactic antibiotics and antifungals can also play a role in preventing infections in certain high-risk patient populations, especially those with prolonged or severe neutropenia. For instance, patients undergoing allogeneic stem cell transplantation or those with specific types of leukemia might receive prophylactic fluoroquinolones or trimethoprim-sulfamethoxazole to prevent bacterial infections, and prophylactic antifungals to prevent invasive fungal disease. Viral prophylaxis , such as with acyclovir, is also commonly used to prevent herpes simplex and varicella-zoster virus reactivation in immunocompromised patients. The febrile neutropenia guidelines also emphasize the importance of patient education. Teaching patients and their caregivers about the signs and symptoms of infection, the importance of good hygiene, and when to seek medical attention immediately is a critical preventive measure. Meticulous attention to infection control practices within healthcare settings, such as hand hygiene and isolation precautions, is also paramount. By implementing these multifaceted prevention strategies, we can significantly reduce the burden of febrile neutropenia and protect vulnerable patients from potentially life-threatening infections.

Granulocyte-Colony Stimulating Factors (G-CSF): Boosting Neutrophil Counts

Let’s get into the nitty-gritty of Granulocyte-Colony Stimulating Factors , or G-CSF , because these guys are game-changers in the world of febrile neutropenia prevention and management. The IDSA guidelines 2022 really highlight their role in helping patients who are undergoing chemotherapy or other treatments that can cripple their immune system, specifically by decimating their neutrophil counts. So, what exactly do G-CSFs do? They are essentially growth factors that signal the bone marrow to ramp up production of neutrophils. Think of it like sending a message to the factory to churn out more soldiers for your defense force. By increasing the number of neutrophils, G-CSFs can help shorten the duration and severity of neutropenia. This is crucial because, as we know, low neutrophil counts leave patients incredibly vulnerable to serious infections. The IDSA guidelines provide clear criteria for when to use G-CSF. They are typically recommended for patients receiving myelosuppressive chemotherapy regimens that carry a significant risk of febrile neutropenia, often defined as a risk of 20% or higher. The goal is to prevent the occurrence of febrile neutropenia in the first place, or at least to mitigate its severity and duration. This proactive approach can lead to fewer hospitalizations, fewer interruptions in cancer treatment (which is vital for treatment efficacy), and ultimately, better patient outcomes. The guidelines also discuss the optimal timing for administering G-CSF – usually starting it 24 to 72 hours after chemotherapy is completed, to avoid interfering with the chemotherapy’s intended effect. Different types of G-CSF are available, including filgrastim and pegfilgrastim (which has a longer-acting effect). The febrile neutropenia guidelines help clinicians choose the most appropriate agent and dosage based on the patient’s chemotherapy regimen and risk factors. While G-CSFs are powerful tools, they aren’t a ‘one size fits all’ solution and require careful consideration and monitoring. Their judicious use, as outlined by the IDSA, is a key strategy in protecting patients from the dangers of febrile neutropenia .

Infection Control and Patient Education: Essential Pillars of Prevention

Beyond medications like G-CSF, the IDSA guidelines 2022 underscore the critical importance of infection control and patient education in the fight against febrile neutropenia . Honestly, guys, these are the foundational pillars that support all other preventive efforts. Let’s start with infection control. Within healthcare settings, strict adherence to basic but vital practices is non-negotiable. This includes rigorous hand hygiene for all healthcare providers, patients, and visitors. Think frequent washing with soap and water or using alcohol-based hand sanitizers. Isolation precautions are also essential for patients with neutropenia, especially if they have certain types of infections or are undergoing specific treatments. This might involve private rooms and limiting exposure to other patients or healthcare workers. Environmental cleaning and disinfection protocols play a significant role in minimizing pathogen transmission within the hospital. Now, onto patient education . This is where we empower patients and their families. Educating them about the risks associated with neutropenia is the first step. They need to understand why they are so vulnerable. Crucially, they must be taught to recognize the early signs and symptoms of infection, such as fever, chills, sore throat, cough, or any unusual pain or discomfort. Knowing when to contact their healthcare team immediately is paramount – delaying care can have dire consequences. Patients should also be advised on personal hygiene measures , like avoiding crowds, avoiding contact with sick individuals, and practicing good oral hygiene. For those receiving chemotherapy at home, instructions on safe food preparation (avoiding raw or undercooked foods) and safe water practices are also vital. The febrile neutropenia guidelines emphasize that this educational process should be ongoing and tailored to the patient’s understanding and cultural background. An informed patient is an empowered patient, better equipped to take proactive steps to protect themselves from infection. Together, robust infection control practices and comprehensive patient education form an indispensable defense system against the serious threat of febrile neutropenia .

Conclusion: Applying the IDSA Guidelines for Better Patient Outcomes

So, there you have it, guys! We’ve journeyed through the key aspects of the IDSA guidelines for febrile neutropenia in 2022 . Remember, this isn’t just textbook knowledge; it’s about applying these critical febrile neutropenia guidelines in real-world clinical scenarios to make a tangible difference in patient lives. The emphasis on prompt recognition, accurate risk stratification, immediate broad-spectrum antibiotic initiation, and thoughtful consideration of antifungal and antiviral therapies are the cornerstones of effective management. We also touched upon the vital role of prophylaxis, particularly G-CSF, and the indispensable nature of robust infection control and patient education in preventing these dangerous episodes altogether. The IDSA guidelines are designed to be dynamic, reflecting the latest scientific evidence and clinical experience. Staying updated with these recommendations is crucial for all healthcare professionals involved in the care of patients at risk for neutropenia. By diligently applying these evidence-based strategies, we can significantly reduce the morbidity and mortality associated with febrile neutropenia , improve treatment outcomes for patients undergoing cancer therapy and other immunosuppressive treatments, and ultimately, provide a higher standard of care. Keep these guidelines in mind, integrate them into your practice, and let’s work together to protect our most vulnerable patients. Stay informed, stay vigilant, and keep those patients safe!