Kubernetes Metrics Endpoint: Monitoring Guide

M.Maidsafe 59 views
Kubernetes Metrics Endpoint: Monitoring Guide

Kubernetes Metrics Endpoint: Monitoring Guide

Understanding and utilizing the Kubernetes metrics endpoint is crucial for monitoring the health and performance of your cluster. This guide provides a comprehensive overview of what the metrics endpoint is, how to access it, and how to interpret the data it provides. Let’s dive deep into the world of Kubernetes monitoring, making sure your applications run smoothly and efficiently.

What is the Kubernetes Metrics Endpoint?

The Kubernetes metrics endpoint is a built-in service that exposes resource usage data for nodes and pods within your cluster. Think of it as your cluster’s health dashboard, providing real-time insights into CPU usage, memory consumption, and other vital statistics. This data is invaluable for identifying bottlenecks, optimizing resource allocation, and ensuring the overall stability of your applications. Without this, it’s like driving a car without a speedometer or fuel gauge – you’re essentially flying blind!

Importance of Monitoring in Kubernetes

Monitoring is absolutely essential in Kubernetes environments. Why? Because Kubernetes clusters are dynamic and complex. Applications are constantly being deployed, scaled, and updated. Without proper monitoring, it’s nearly impossible to keep track of everything that’s happening and to proactively address potential issues before they impact your users. Imagine trying to manage a large orchestra without any way to hear the individual instruments – chaos would quickly ensue. Similarly, without monitoring, your Kubernetes cluster can quickly become a source of headaches and frustration.

The Kubernetes metrics endpoint allows you to gather crucial performance data, enabling you to make informed decisions about resource allocation, scaling, and optimization. By tracking metrics such as CPU usage, memory consumption, network traffic, and disk I/O, you can identify performance bottlenecks, detect anomalies, and proactively address potential issues. This proactive approach can prevent downtime, improve application performance, and ensure a positive user experience. Furthermore, monitoring provides valuable insights for capacity planning, helping you to anticipate future resource needs and avoid running out of resources when you need them most. So, in short, monitoring is not just a nice-to-have – it’s a critical component of any successful Kubernetes deployment. It keeps your cluster healthy, your applications running smoothly, and your users happy!

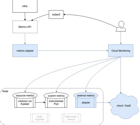
How the Metrics Endpoint Works

The metrics endpoint works by collecting data from various sources within your Kubernetes cluster. The primary source of data is the kubelet, which is an agent that runs on each node and manages the containers running on that node. The kubelet collects resource usage data for each container, such as CPU usage, memory consumption, and disk I/O. This data is then exposed through the metrics endpoint in a standardized format, typically Prometheus exposition format. Prometheus is a popular open-source monitoring solution that can scrape data from the metrics endpoint and store it for further analysis and visualization.

In addition to the kubelet, other components within the Kubernetes cluster can also expose metrics through the metrics endpoint. For example, the Kubernetes API server exposes metrics related to API request latency and error rates. These metrics can provide valuable insights into the overall health and performance of the control plane. The etcd key-value store, which stores the cluster’s configuration data, also exposes metrics related to its performance and stability. By collecting metrics from various sources, the metrics endpoint provides a comprehensive view of the health and performance of the entire Kubernetes cluster. This holistic view enables you to identify potential issues and optimize resource allocation across the entire cluster.

Accessing the Kubernetes Metrics Endpoint

Okay, so now that we know what the metrics endpoint is and why it’s important, let’s talk about how to actually access it. There are a few different ways to do this, depending on your setup and what you’re trying to achieve.

Using kubectl top

The simplest way to get a quick snapshot of resource usage is by using the kubectl top command. This command provides a real-time view of CPU and memory consumption for nodes and pods. It’s a great way to quickly identify resource-intensive pods or nodes that are under heavy load.

To view the resource usage of nodes, simply run:

kubectl top node

This will display a table showing the CPU and memory usage for each node in your cluster.

Similarly, to view the resource usage of pods, run:

kubectl top pod

This will display a table showing the CPU and memory usage for each pod in your current namespace. You can specify a different namespace using the -n flag. For example:

kubectl top pod -n kube-system

This will display the resource usage of pods in the kube-system namespace.

While kubectl top is a convenient way to get a quick overview of resource usage, it’s important to note that it only provides a snapshot in time. It doesn’t store historical data or provide advanced analysis capabilities. For more comprehensive monitoring, you’ll need to use a dedicated monitoring solution like Prometheus.

Using Port Forwarding

Another way to access the metrics endpoint is by using port forwarding. This allows you to access the endpoint directly from your local machine. This method is useful for troubleshooting or for accessing metrics from a pod that is not exposed through a service.

First, you need to identify the pod that exposes the metrics endpoint. This is typically the kube-state-metrics pod, which is responsible for collecting and exposing metrics about the state of Kubernetes objects. You can find the kube-state-metrics pod using the following command:

kubectl get pods -n kube-system -l app.kubernetes.io/name=kube-state-metrics

Once you’ve identified the pod, you can use the kubectl port-forward command to forward a local port to the pod’s metrics endpoint. The metrics endpoint typically runs on port 8080. For example:

kubectl port-forward -n kube-system <kube-state-metrics-pod-name> 8080:8080

Replace <kube-state-metrics-pod-name> with the actual name of the kube-state-metrics pod. Once the port forwarding is set up, you can access the metrics endpoint by opening a web browser and navigating to http://localhost:8080/metrics . This will display the raw metrics data in Prometheus exposition format.

Keep in mind that port forwarding is only a temporary solution. The port forwarding session will terminate when you close the terminal window or when the pod is restarted. For a more persistent solution, you should consider using a service to expose the metrics endpoint.

Using a Service

The most reliable and scalable way to access the metrics endpoint is by exposing it through a service. This allows you to access the endpoint from anywhere within your cluster, and it ensures that the endpoint remains accessible even if the underlying pod is restarted.

To expose the metrics endpoint through a service, you’ll need to create a service definition. The service definition should specify the target port of the metrics endpoint (typically 8080) and the selector that matches the pods that expose the endpoint. Here’s an example service definition:

apiVersion: v1
kind: Service
metadata:
  name: kube-state-metrics
  namespace: kube-system
spec:
  ports:
  - name: http
    port: 8080
    targetPort: 8080
  selector:
    app.kubernetes.io/name: kube-state-metrics

Save this definition to a file named kube-state-metrics-service.yaml and then apply it to your cluster using the following command:

kubectl apply -f kube-state-metrics-service.yaml

Once the service is created, you can access the metrics endpoint by using the service’s DNS name. The DNS name for a service is typically in the format <service-name>.<namespace>.svc.cluster.local . For example, the DNS name for the kube-state-metrics service in the kube-system namespace would be kube-state-metrics.kube-system.svc.cluster.local . You can access the metrics endpoint by sending an HTTP request to this DNS name on port 8080. However, accessing this directly might require being inside the cluster or setting up DNS resolution. Often, you would use this service as a target for a monitoring tool like Prometheus.

Interpreting Metrics Data

Alright, you’ve accessed the metrics endpoint, and now you’re staring at a wall of text. Don’t panic! Let’s break down how to interpret this data and make sense of it. The metrics are typically exposed in Prometheus exposition format, which is a text-based format that’s easy to parse and understand.

Understanding Prometheus Exposition Format

The Prometheus exposition format consists of a series of metrics, each with a name, a set of labels, and a value. The name of the metric describes what the metric represents. The labels provide additional context about the metric, such as the namespace, pod name, and container name. The value is the actual measurement of the metric.

Here’s an example of a metric in Prometheus exposition format:

# HELP kube_pod_container_resource_requests_cpu_cores The number of requested cpu cores by a container.
# TYPE kube_pod_container_resource_requests_cpu_cores gauge
kube_pod_container_resource_requests_cpu_cores{container="kube-state-metrics", namespace="kube-system", pod="kube-state-metrics-549dcd79d7-v6zwq"} 0.1

In this example, the metric name is kube_pod_container_resource_requests_cpu_cores . The labels are container , namespace , and pod . The value is 0.1 . This metric indicates that the kube-state-metrics container in the kube-system namespace, running in the kube-state-metrics-549dcd79d7-v6zwq pod, has requested 0.1 CPU cores.

The # HELP line provides a description of the metric. The # TYPE line specifies the type of the metric. Prometheus supports several metric types, including gauge, counter, and histogram. A gauge is a metric that can go up or down, such as CPU usage or memory consumption. A counter is a metric that only goes up, such as the number of requests served. A histogram is a metric that tracks the distribution of values over time, such as request latency.

Key Metrics to Monitor

So, which metrics should you be paying attention to? Here are some key metrics to monitor in your Kubernetes cluster:

  • CPU Usage: Track the CPU usage of your nodes and pods to identify resource-intensive applications and potential bottlenecks. Metrics like container_cpu_usage_seconds_total and kube_pod_container_resource_requests_cpu_cores are useful here.
  • Memory Consumption: Monitor memory consumption to ensure that your applications have enough memory to run efficiently. Metrics like container_memory_usage_bytes and kube_pod_container_resource_requests_memory_bytes are important.
  • Disk I/O: Track disk I/O to identify applications that are performing excessive disk operations. Metrics like container_fs_writes_bytes_total and container_fs_reads_bytes_total can help.
  • Network Traffic: Monitor network traffic to identify potential network bottlenecks and security threats. Metrics like container_network_receive_bytes_total and container_network_transmit_bytes_total are useful.
  • Request Latency: Track request latency to ensure that your applications are responding quickly to user requests. Metrics like apiserver_request_latency_seconds can provide insights into API server performance.
  • Error Rates: Monitor error rates to identify potential problems with your applications. Metrics like apiserver_request_total with a code label can help you track the number of errors.

By monitoring these key metrics, you can gain valuable insights into the health and performance of your Kubernetes cluster and proactively address potential issues before they impact your users.

Using Monitoring Tools

While you can manually parse the metrics data from the endpoint, it’s much more efficient to use a dedicated monitoring tool. Prometheus is the most popular monitoring solution for Kubernetes, and it integrates seamlessly with the metrics endpoint. Prometheus can scrape data from the metrics endpoint, store it in a time-series database, and provide powerful querying and visualization capabilities.

Other popular monitoring tools for Kubernetes include Grafana, Datadog, and New Relic. These tools provide similar functionality to Prometheus, but they may offer additional features such as alerting, anomaly detection, and log aggregation. Ultimately, the best monitoring tool for you will depend on your specific needs and requirements.

Conclusion

The Kubernetes metrics endpoint is a powerful tool for monitoring the health and performance of your cluster. By understanding how to access the endpoint and interpret the data it provides, you can gain valuable insights into your applications and proactively address potential issues. Whether you’re using kubectl top for a quick snapshot or a dedicated monitoring solution like Prometheus, monitoring is essential for ensuring the stability and performance of your Kubernetes environment. So, get out there, start monitoring, and keep your cluster running smoothly! Remember, a well-monitored cluster is a happy cluster!